Support Center
Contact Us
Support
Issuer
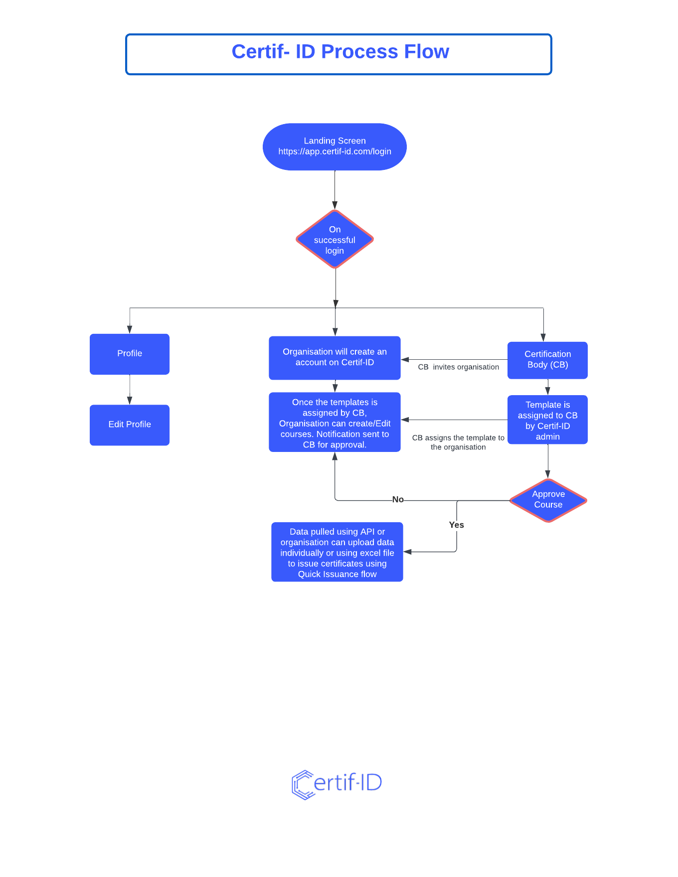
Process flow chart
Process flow chart